关于新增部分医疗康复项目 纳入基本医疗保障支付范围的通知
关于新增部分医疗康复项目
纳入基本医疗保障支付范围的通知
人社部发〔2016〕23号
各省、自治区、直辖市及新疆生产建设兵团人力资源社会保障厅(局)、卫生计生委、民政厅(局)、财政厅(局)、残联:
2010年以来,各地积极贯彻落实《关于将部分医疗康复项目纳入基本医疗保障范围的通知》(卫农卫发〔2010〕80号)要求,将运动疗法等9项医疗康复项目纳入城镇基本医疗保险和新型农村合作医疗(以下统称基本医疗保险)支付范围,对于保障参保人员基本医疗康复需求起到了积极作用。当前,为进一步提高包括残疾人在内的广大参保人员医疗康复保障水平,按照《国务院关于加快推进残疾人小康进程的意见》(国发〔2015〕7号)精神,经组织专家遴选,决定进一步将部分医疗康复项目纳入基本医疗保障支付范围。现就有关问题通知如下:
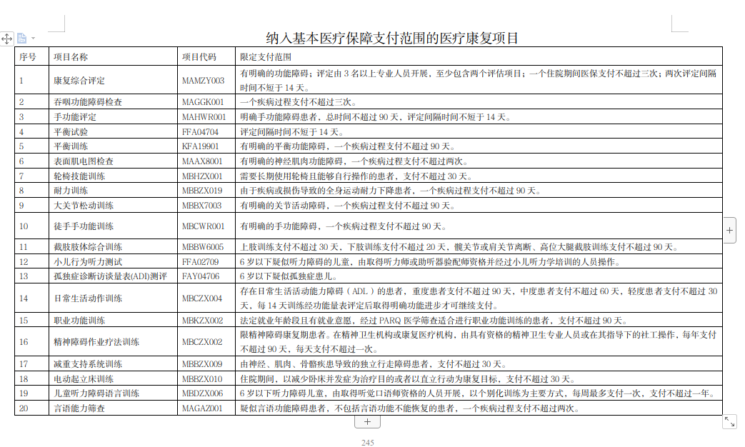
一、将康复综合评定等20项医疗康复项目(见附件)纳入基本医疗保险支付范围。对20项医疗康复项目的限定支付范围,各省(区、市)可根据当地实际,组织专家论证,进行适当调整。各省(区、市)原已纳入基本医疗保险支付范围的其他医疗康复项目应当继续保留,按规定予以支付。
二、本通知所列20项医疗康复项目,其名称、项目内涵、计价单位等参照《全国医疗服务价格项目规范(2012年版)》确定。各省(区、市)要按照“准入法”对这部分医疗康复项目进行管理,结合本地区医疗服务价格项目规范,做好项目调整和对应、信息系统数据库更新、医疗费用审核结算等工作。
三、各统筹地区要加强基金预算管理,结合付费方式改革,探索适应医疗康复的医保支付方式,鼓励医疗机构控制服务成本,提高服务质量。要加强对医疗康复项目的监管和费用审核管理,医保基金支付费用的医疗康复项目均应在具备相应资质的定点康复医疗机构或定点医疗机构康复科室、由取得康复医学专业技术资格的医师或康复医学治疗技术人员提供,并严格按照项目内涵、限定支付范围进行费用审核和支付,防止基金浪费和服务过度利用。
四、各级人力资源社会保障和卫生计生部门要积极协调相关部门,共同健全完善多层次医疗保障体系,保障参保人员权益。各级卫生计生部门要进一步加大医疗康复服务质量监管力度,规范医疗康复服务行为。各级民政部门要对符合救助条件的对象按照规定进行医疗救助,做好城乡医疗救助与基本医疗保险的衔接。各级财政部门对已经纳入基本医疗保障范围的医疗康复项目,可相应或逐步调整财政专项资助。各级残联要充分发挥保障残疾人权益的作用,协助政府有关部门贯彻落实医疗康复保障政策,了解、反映残疾人的医疗康复需求,加强并积极争取社会力量对残疾人实施康复救助。
各省(区、市)应在2016年6月30日前完成相关项目的调整对应以及信息系统更新等工作,及时支付费用,并在9月30日前将本通知落实情况分别报人力资源社会保障部医疗保险司和国家卫生计生委基层卫生司。
在文件落实过程中,各地要注重做好政策解释和宣传,遇有重大事项应及时向人力资源社会保障部、国家卫生计生委等部门报告。
附件:纳入基本医疗保障支付范围的医疗康复项目
人力资源社会保障部 国家卫生计生委 民政部 财政部 中国残联
2016年3月9日
附件:









宁公网安备 64010602000567号